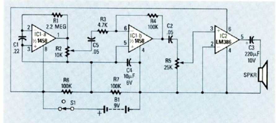
This circuit was found in the July 1986 issue of Radio Electronics magazine. The circuit has a loudspeaker warning system. The sensor is the ceramic capacitor C1 which acts as a transmission line.
We found this circuit in an old 1980s documentation. The circuit can be implemented with modern...
This circuit is from a Linear datasheet. The circuit provides a 5 m voltage with 40 mA from an AA...
The components of this filter are calculated using conventional formulas (see mathematics section of...