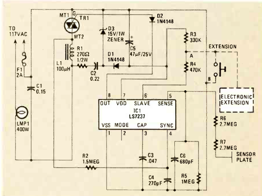
This dimmer for incandescent lamps using triac and an LF7237 IC was found in May 1985 Radio Electronics magazine. The circuit supports extension buttons.
This is the traditional unijunction transistor relaxation oscillator circuit for the audio band. The...
This is half of a 4-channel amplifier from a system published in the October 1971 issue of Radio...
This circuit works both as a grid-dip (transistorized) and as an oscillator. The circuit is from a...