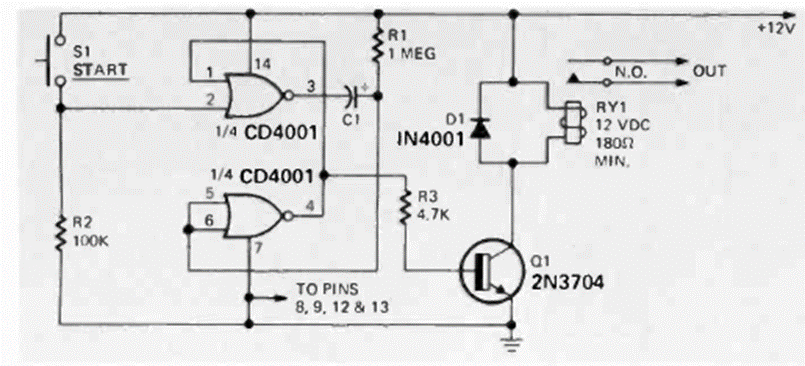
This circuit turns off a relay after a time determined by C1. The circuit was found in the December 1974 Radio Electronics magazine. The relay is rated according to the supply voltage.
We found this circuit in an old 1980s documentation. The circuit can be implemented with modern...
This circuit is from a Linear datasheet. The circuit provides a 5 m voltage with 40 mA from an AA...
The components of this filter are calculated using conventional formulas (see mathematics section of...