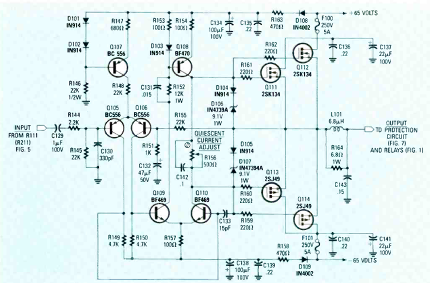
This high-power circuit was found in July 1986, Radio Electronics magazine, requiring a high-current source. Equivalent MOSFETs can be tested
This variable frequency oscillator (VFO or OFV) was obtained in an old Motorola documentation. The integrated...
This electronic ignition circuit was found in Motorola's Linear Databook of 1990. The components are not...
Found in old documentation, this circuit uses components that are still common on the market. The...