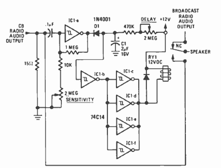
This audio-driven relay was published in the July 1977 issue of Radio Electronics magazine. The circuit uses CMOS components, and the relay must be a sensitive type.
This variable frequency oscillator (VFO or OFV) was obtained in an old Motorola documentation. The integrated...
This electronic ignition circuit was found in Motorola's Linear Databook of 1990. The components are not...
Found in old documentation, this circuit uses components that are still common on the market. The...