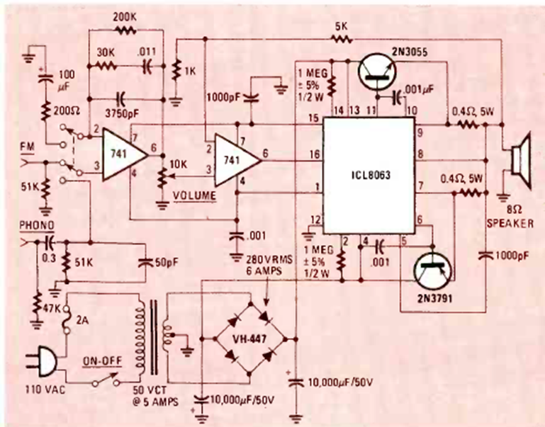
This 50 W amplifier was found in the November 1983 Radio Electronics issue. The circuit is suitable for the case and includes a preamp with tone control using off-the-shelf components.
This circuit, obtained from the component manual used, has an ultra narrow 1 kHz range given by...
The figure shows how to implement a No – OR or NOR function with 1 general purpose transistor. The supply...
According to its author, this device indicates the amount of force applied to the sensors. The...