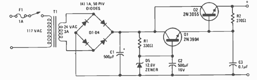
To power small projects, we found this circuit in the Radio Electronics magazine of May 1977. The transistor must be equipped with a heat sink.
The original design of this circuit is from a 1978 publication. The circuit can be implemented with a...
This simple circuit from a 1987 documentation can be used in robotics and automation, as well as...
This inverter bistable buffer circuit was obtained in a Hands On of the 90's. Next to the circuit we...