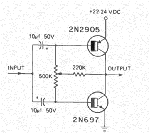
This unusual output stage was found in the October 1974 issue of Radio Electronics magazine. The circuit uses complementary general-purpose transistors and is low power.

This unusual output stage was found in the October 1974 issue of Radio Electronics magazine. The circuit uses complementary general-purpose transistors and is low power.
