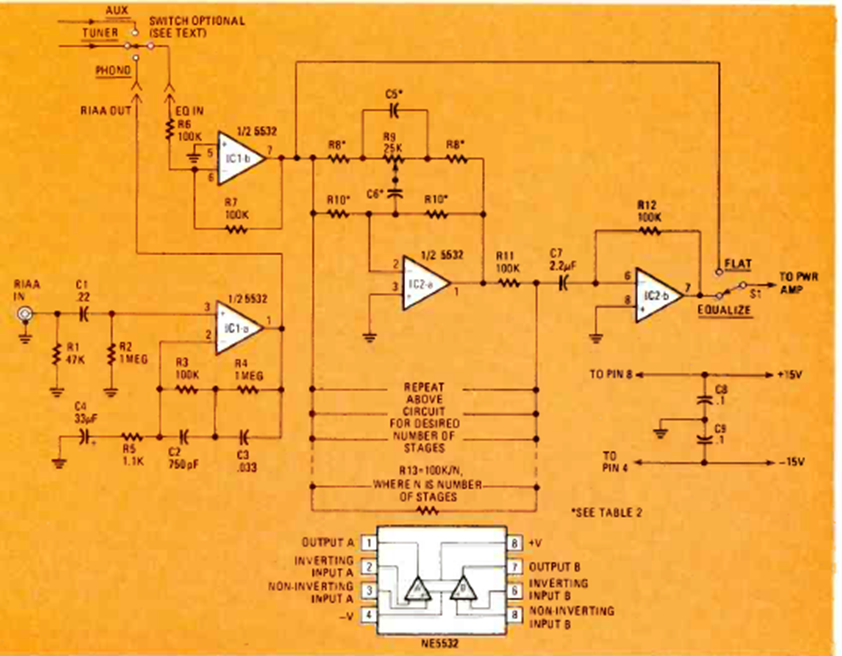
This circuit was found in the July 1982 issue of Radio Electronics magazine. The integrated circuit is of a newly released type at the time.
With the components indicated, the circuit oscillates at 20 MHz. The coils and capacitors can be...
The trigger shown in the figure, built around a 4093 can generate pulses that reach 1 hour with a...
This circuit was obtained in an old American documentation, remembering that the 566 is the double...