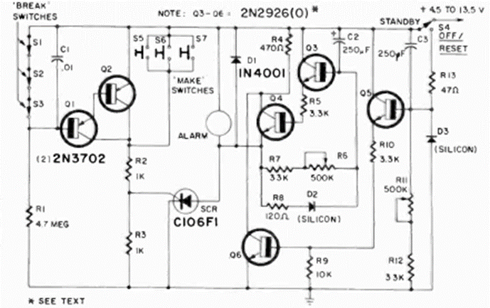
We found this circuit in the July 1971 Radio Electronics magazine. The circuit activates a Sonalert or a relay for a higher power warning system.
The circuit shown is from an old European publication. In it we have the way to activate a relay...
We found this circuit in a European publication from the 1990s. Transistors are still common types...
This circuit was found in an American documentation and can be added to common amplifiers of any...