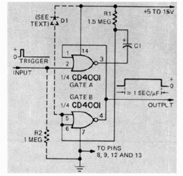
This circuit is from Radio Electronics magazine, November 1974. The supply voltage depends on the application. The time the output remains high depends on the capacitor, typically 1 second for uF as indicated in the diagram.

This circuit is from Radio Electronics magazine, November 1974. The supply voltage depends on the application. The time the output remains high depends on the capacitor, typically 1 second for uF as indicated in the diagram.
