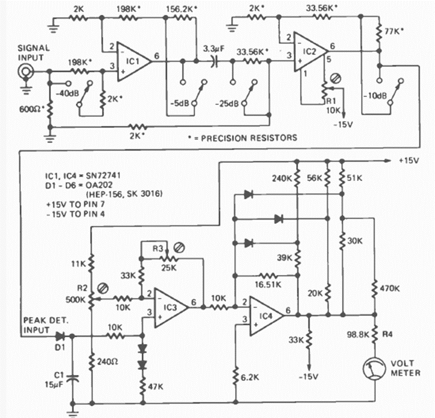
Found in the March 1974 Radio Electronics magazine, this circuit is designed to measure the level of telephone line signals, having a response of 3.6 kHz with 0 dB reference at 1 mW with an impedance of 600 ohms.
Found in the March 1974 Radio Electronics magazine, this circuit is designed to measure the level of telephone line signals, having a response of 3.6 kHz with 0 dB reference at 1 mW with an impedance of 600 ohms.