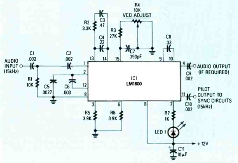
This is one of many stereo decoder circuits available in the 1980s. This one appeared in the August 1986 Radio Electroics magazine. The circuit separates the signals from the two channels and has an adjustable operating point.
This is one of many stereo decoder circuits available in the 1980s. This one appeared in the August 1986 Radio Electroics magazine. The circuit separates the signals from the two channels and has an adjustable operating point.