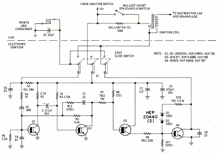
This electronic ignition for cars of the time was found in the Radio Electronics magazine of May 1976. The circuit uses power transistors that must be mounted on heat sinks.
This small transmitter has an RF amplifier stage with coupling made from the central socket of the...
This circuit was found in an old documentation for radio amateurs. The circuit makes use of an...
This circuit is from a Modern Electronics from April 1990. The circuit can be assembled with BC558...