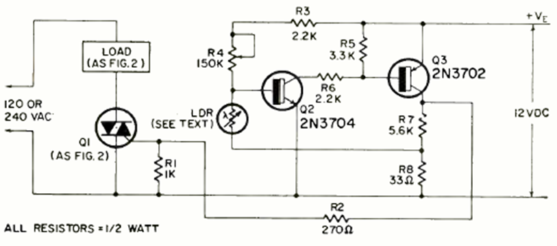
This remote control or light-beam operated switch was found in the June 1970 Radio Electronics magazine. Sensitivity is set at R4.
This circuit controls the passage of the signal from one speaker to another. The potentiometers must be of...
The circuit in the figure shows us another very interesting application of TLC7555, the 555 CMOS. It...
This circuit was originally recommended for an electric oven warning system. However, we can use...