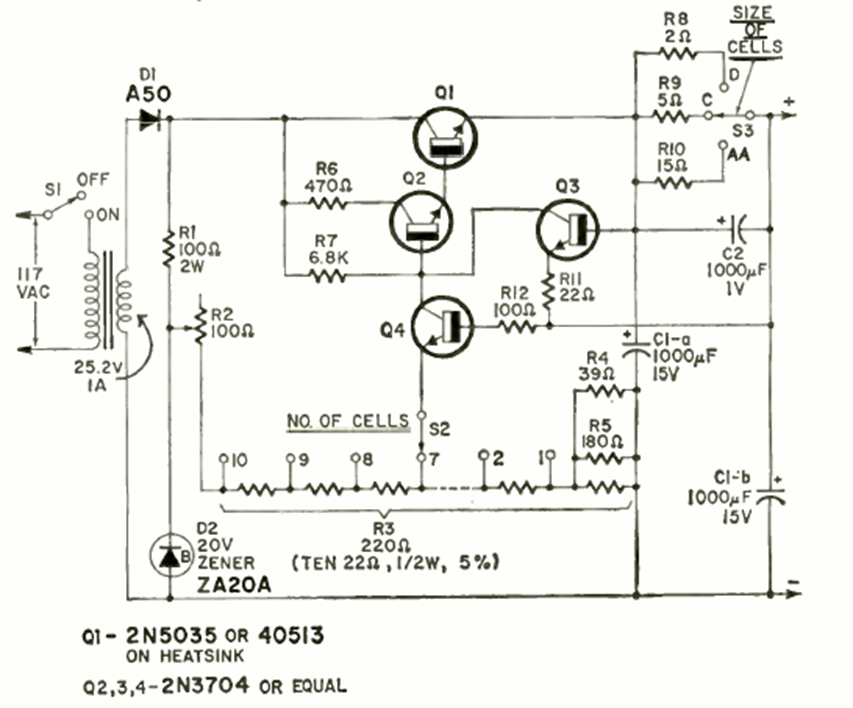
This battery charger circuit was found in the August 1970 issue of Radio Electronics magazine. The circuit uses 4 transistors. Q1 must be provided with a good heat sink.
S The purpose of this circuit, found in a 1975 publication, is to suppress the noise that occurs when...
This circuit generates signals for the calibration of IFI (Intermediate Frequency) of traditional AM and...
This dual-operator thermometer circuit was found in the September 1982 issue of Radio Electronics...