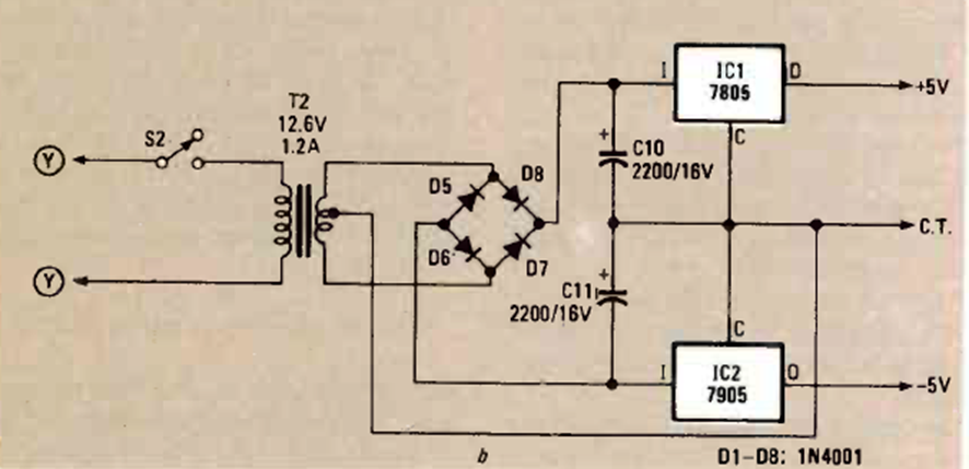
This circuit for a maximum current of 1 A is the most common version that uses the 78 and 7905 regulators. The circuit is from a Radio Electronics magazine from August 1982. The regulators must be equipped with heatsinks.
This circuit for a maximum current of 1 A is the most common version that uses the 78 and 7905 regulators. The circuit is from a Radio Electronics magazine from August 1982. The regulators must be equipped with heatsinks.