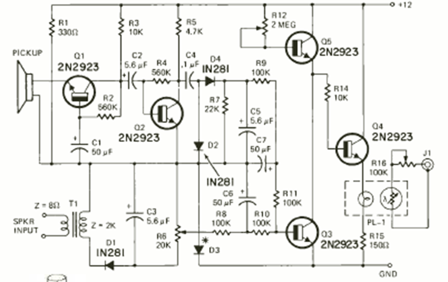
What this circuit does is act as an automatic gain control for an automotive stereo. It increases the volume when you pass through noisy places. The circuit is from a Radio Electronics magazine from May 1974.
What this circuit does is act as an automatic gain control for an automotive stereo. It increases the volume when you pass through noisy places. The circuit is from a Radio Electronics magazine from May 1974.