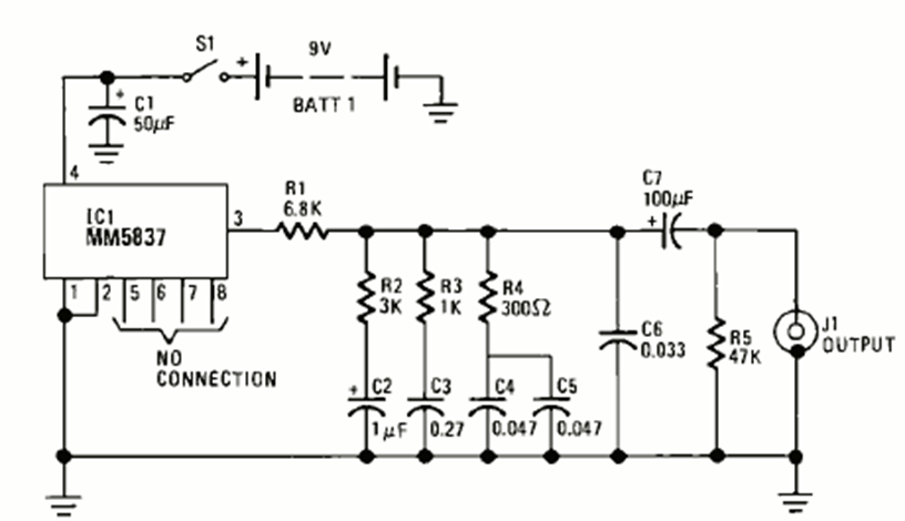
We found this circuit in the January 1978 issue of Radio Electronics magazine. The integrated circuit is from that time and is powered by a 9 V battery. The signal must be applied to an amplifier.
S The purpose of this circuit, found in a 1975 publication, is to suppress the noise that occurs when...
This circuit generates signals for the calibration of IFI (Intermediate Frequency) of traditional AM and...
This dual-operator thermometer circuit was found in the September 1982 issue of Radio Electronics...