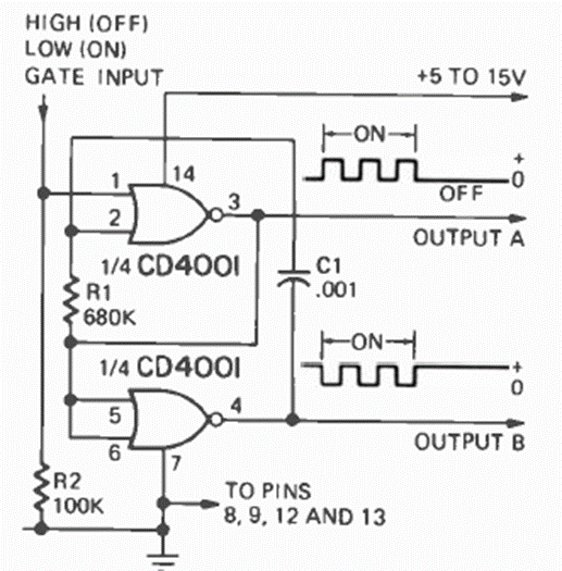
The frequency of this oscillator depends on the capacitor and R1 which can be changed. The circuit was found in the November 1974 Radio Electronics magazine.

The frequency of this oscillator depends on the capacitor and R1 which can be changed. The circuit was found in the November 1974 Radio Electronics magazine.
