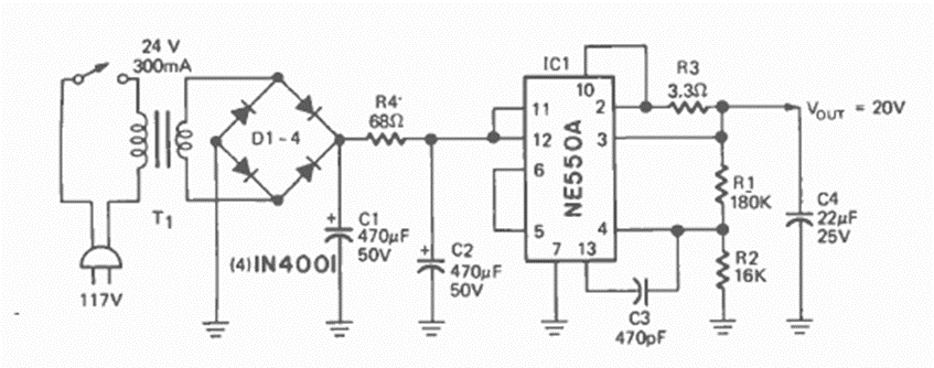
Indicated to power a decoder system circuit, this power supply used a regulator circuit of the time. We found it in the Radio Electronics magazine of October 1975. The current is of the order of 200 mA.
Indicated to power a decoder system circuit, this power supply used a regulator circuit of the time. We found it in the Radio Electronics magazine of October 1975. The current is of the order of 200 mA.