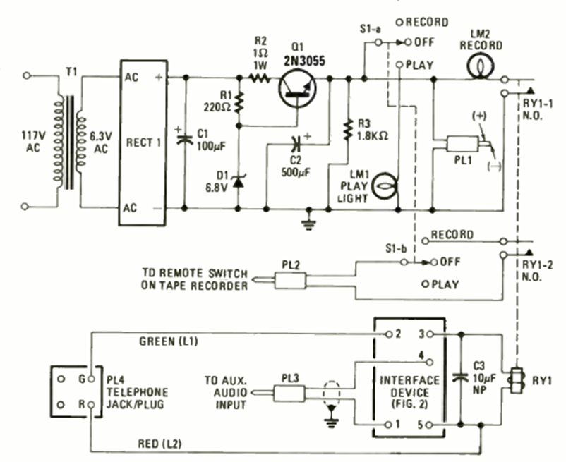
This telephone recording circuit was found in the June 1979 issue of Radio Electronics magazine. The components are common at the time and the power is supplied by the power grid.
This Schmitt trigger was found in old documentation. The transistors can be of the general-purpose type like...
Capacitors determine the frequency range together with resistors, and these components can be...
This circuit is from Radio Electronics from April 1977. The circuit is for analog lines using...