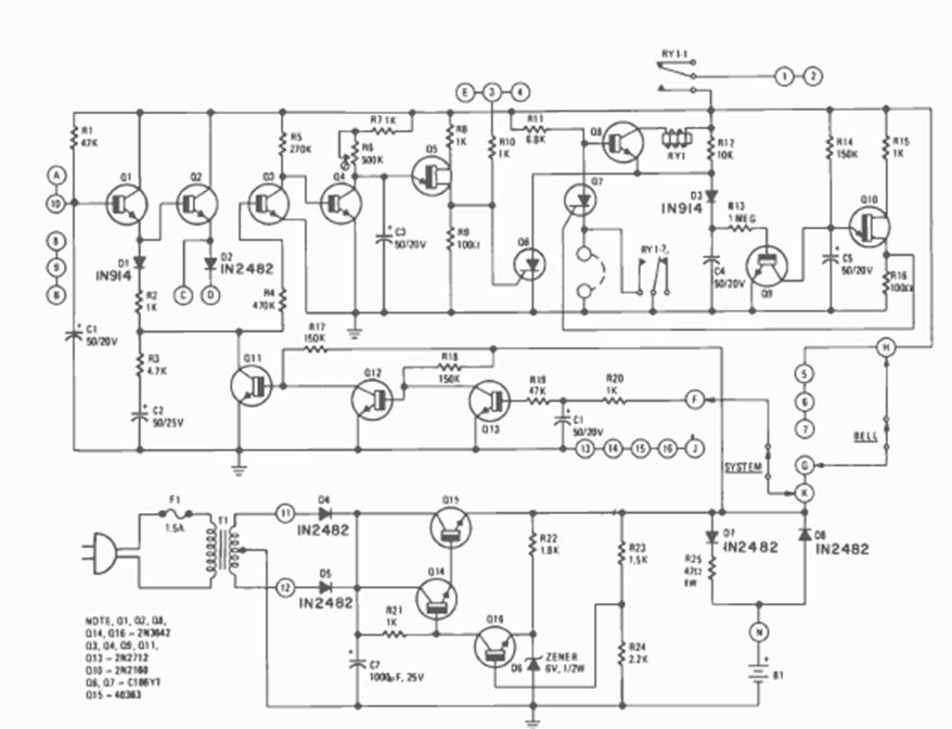
This circuit was obtained from the September 1977 issue of Radio Electronics magazine. The circuit is based entirely on transistors and two SCRs. The power supply with the inclusion of a battery is given.
The circuit presented, from a documentation for radio amateurs from 1974, generates two different...
This circuit is from the 1983 Intersil manual. The display is a 4.5-digit LCD, and the power...
This circuit generates short pulses. The transistor can be a 2N2222 or BC548 and the frequency is given by...