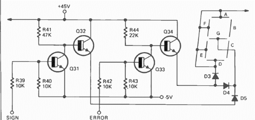
This configuration for logic circuits that perform operations with negative numbers was found in the August 1973 issue of Radio Electronics magazine. The circuit uses common transistors and was implemented in a calculator of the time.
This configuration for logic circuits that perform operations with negative numbers was found in the August 1973 issue of Radio Electronics magazine. The circuit uses common transistors and was implemented in a calculator of the time.