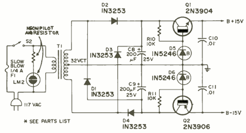
This circuit was found in the February 1971 issue of Radio Electronics magazine. It is designed to power the previous circuit, providing a maximum current of around 50 mA.
High quality sound can be obtained from this transistor amplifier. The output transistors must be...
This is a conventional triac dimmer configuration found in a 1986 documentation. The triac used is a...
With the use of a cascade transistor, the dynamic response of a phototransistor can be increased, as...