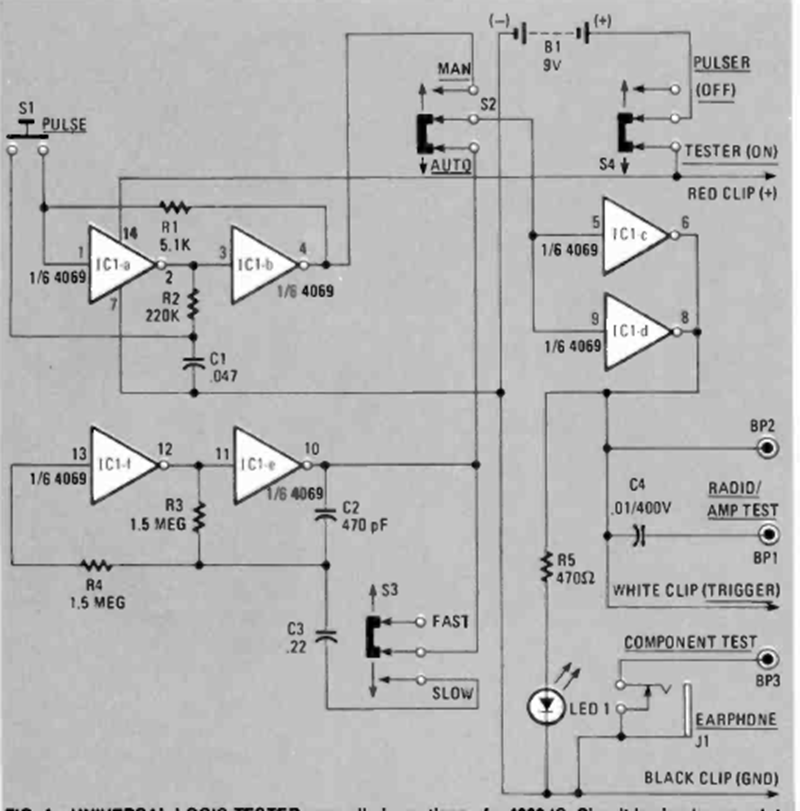
This logic tester circuit was published in the November 1980 issue of Radio Electronics magazine. The circuit works with both TTL and CMOS logic and has several selectable functions.
This polarity inverter circuit for voltages down to about -12 V was found in the December 1992...
This is the common transistor version of a TTL inverter gate. The transistors are general-purpose and the...
This simple transistor tester uses a common 3 mA analog instrument that has its scale changed as...