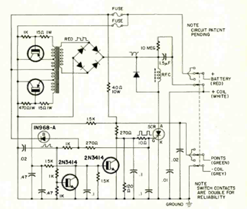
This is an improved circuit from the earlier version also found in the April 1972 Radio Electronics magazine. The power transistors must be provided with heat sinks.
This polarity inverter circuit for voltages down to about -12 V was found in the December 1992...
This is the common transistor version of a TTL inverter gate. The transistors are general-purpose and the...
This simple transistor tester uses a common 3 mA analog instrument that has its scale changed as...