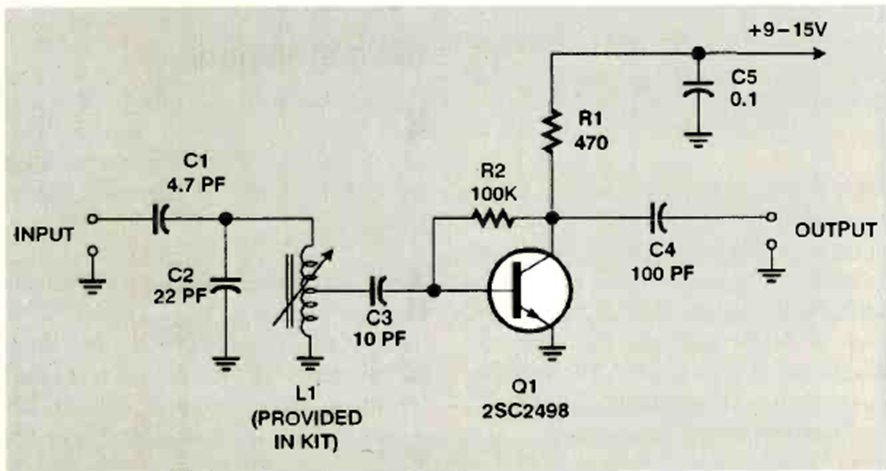
We found this circuit in the December 1998 issue of Electronics Now magazine. RF transistors such as the BF494 or BF495 can be used. The circuit works at lower frequencies.
April 2017 - Mouser Electronics already has the MAX4007 from Maxim Integrated in its inventory, an...
This experimental receiver works with alternative sources of energy or a single cell of any type....
This beacon causes an LED to flash with the mains voltage. The frequency depends on the capacitor. For...