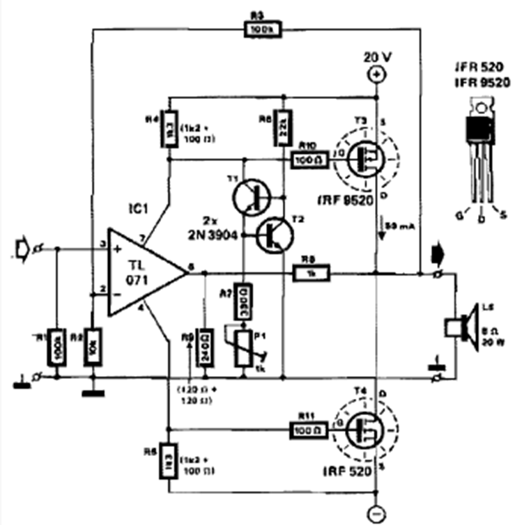
This 20W amplifier was found in 283 circuits from the 90s. The MOSFET admits equivalents. The power supply must be dual, and the transistors must be mounted on good heat sinks.
This resistive load circuit for source testing was found in a 1991 publication. Power transistors must be...
No information is given about the transformers in this circuit suggested by Motorola in a 1968...
This circuit was obtained from the February 1990 issue of Radio Electronics magazine. The circuit...