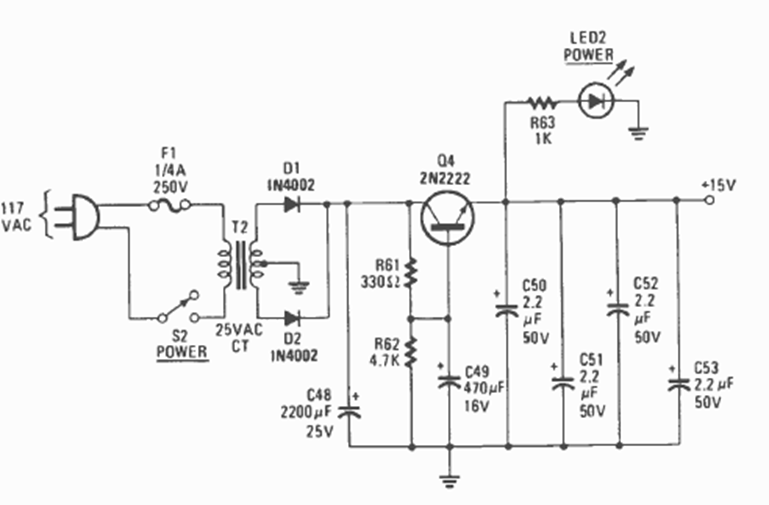
This simple 15 V power supply was found in an article describing an assembly in the January 1987 Radio Electronics magazine. The power supply is used to power the circuit described.
This old taster circuit, found in 1970s American documentation, is for operatives and comparators of...
Mouser Electronics has in stock the MUSBR robust connectors for USB 30 applications from Amphenol. These...
In the figure we have two circuits of limiters that provide the cut of the negative peaks of a...