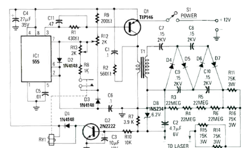
This high voltage power supply for gas laser tubes was found in the Radio Electronics magazine special edition of 1990. The circuit consists of an inverter with voltage multiplier.
This old taster circuit, found in 1970s American documentation, is for operatives and comparators of...
Mouser Electronics has in stock the MUSBR robust connectors for USB 30 applications from Amphenol. These...
In the figure we have two circuits of limiters that provide the cut of the negative peaks of a...