Based on CMOS logic gates, this circuit was found in an Electronic Design from the 90s. The circuit is for voltages from 11 to 15V, but it can be changed,
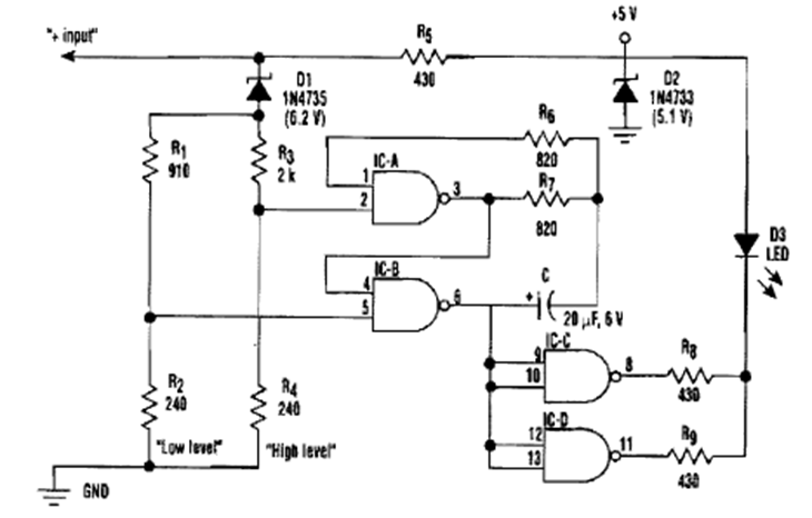
This old taster circuit, found in 1970s American documentation, is for operatives and comparators of...
Mouser Electronics has in stock the MUSBR robust connectors for USB 30 applications from Amphenol. These...
In the figure we have two circuits of limiters that provide the cut of the negative peaks of a...