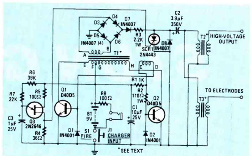
This electronic defense generates a high voltage discharge capable of intimidating an attacker. The circuit was found in the Radio Electronics Experimenter magazine special edition of 1990.
This precision circuit was found in ancient American documentation. The most critical component is the...
The 4511 is a 7-segment latch driver providing up to 25 mA in each output. The typical application using the...
This circuit generates a high voltage of the order of 250 to 300 V from a 12 V battery to power a...