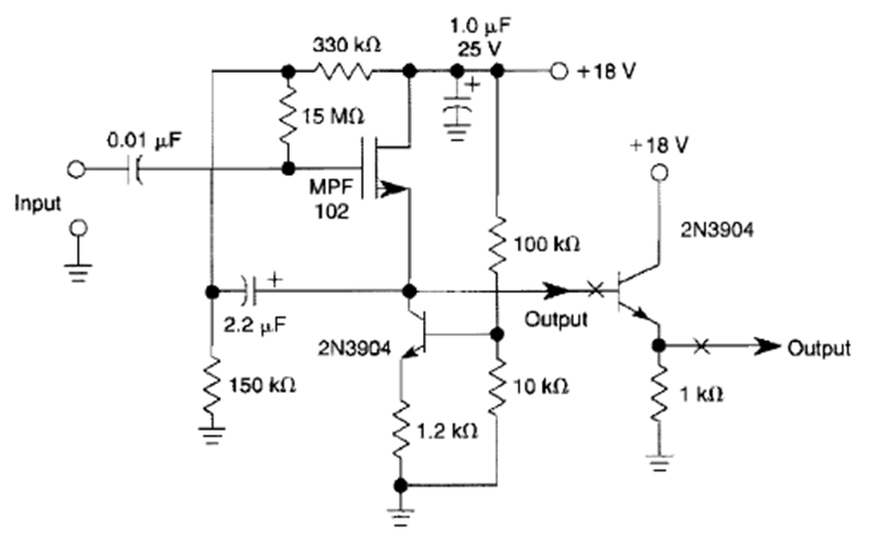
This very high input impedance JFET circuit was found in the 1995 Encyclopedia of Electronic Circuits Volume 5. The JFET is a general-purpose transistor as is the output transistor.
This precision circuit was found in ancient American documentation. The most critical component is the...
The 4511 is a 7-segment latch driver providing up to 25 mA in each output. The typical application using the...
This circuit generates a high voltage of the order of 250 to 300 V from a 12 V battery to power a...