This alarm goes off if someone leaves a door open. We found it in the Encyclopedia of Electronic Circuits Volume 5 from 1995. The circuit uses components that are still common today.
This JFET sensor was found in a 1989 publication. Virtually any FET like the BF245 can be used and the...
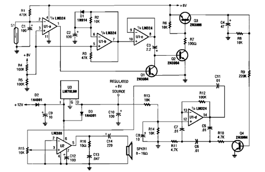
This circuit came out in a Popular Electronics from December 1995. It is a double T configuration that...
The integrated circuit used in this application is not currently common and the sensor can be any...