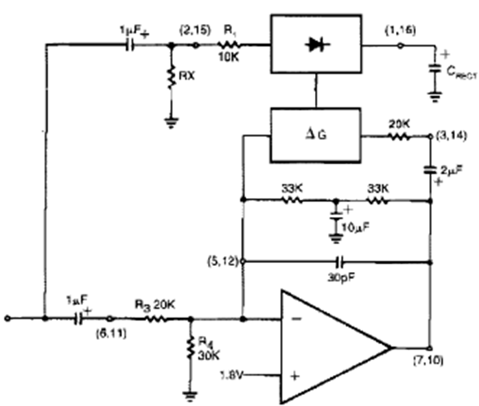
This ALG or automatic level control of audio signals was obtained from a 1989 RF Communications Handbook magazine. The circuit maintains the signal between +14 and +43 dB; The operational one is general-purpose.
This ALG or automatic level control of audio signals was obtained from a 1989 RF Communications Handbook magazine. The circuit maintains the signal between +14 and +43 dB; The operational one is general-purpose.