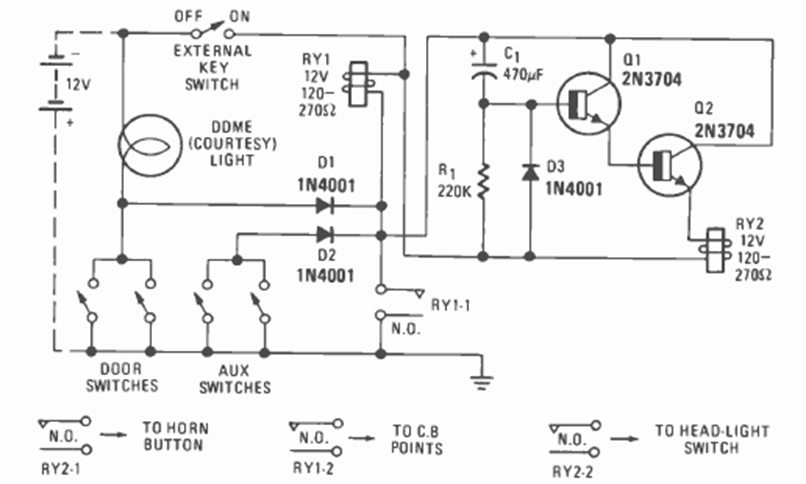
We found this circuit for immobilizing a car's ignition system in the December 1976 Radio Electronics magazine. The circuit uses the courtesy light activation switches.
This circuit was found in the December 1992 issue of Radio Electronics magazine. The current is a...
This trigger uses two switching transistors that can still be found with some ease. The circuit is from...
This filter is inserted between the interfering device and the interfering device. The coils are...