This immobilizer circuit for the car was found in the Radio Electronics magazine of December 1976. It has several sensors blocking the ignition system.
This circuit was found in the December 1992 issue of Radio Electronics magazine. The current is a...
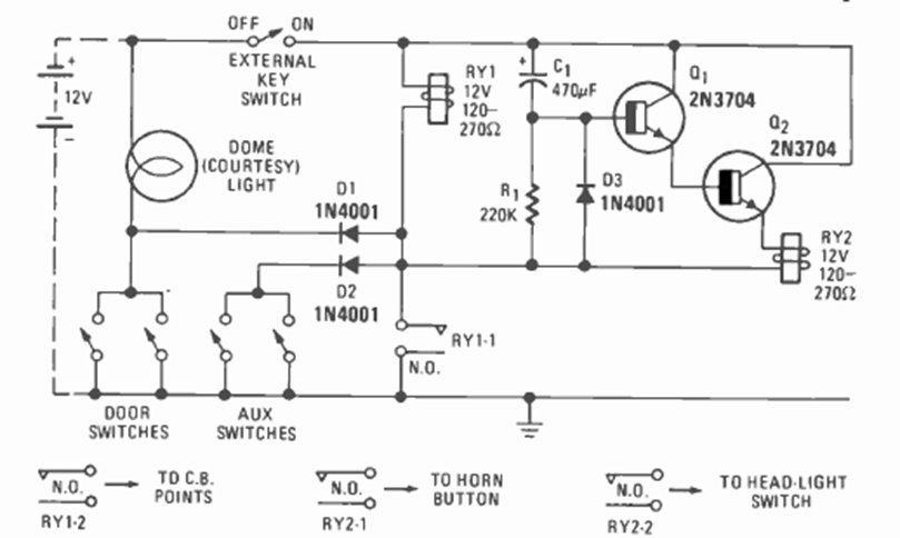
This trigger uses two switching transistors that can still be found with some ease. The circuit is from...
This filter is inserted between the interfering device and the interfering device. The coils are...