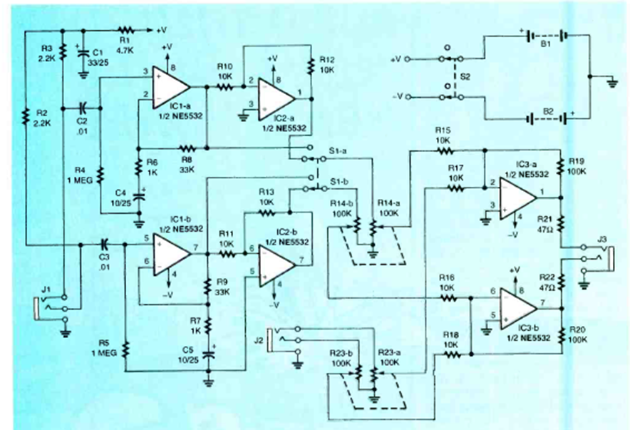
This circuit was found in the September 1997 issue of Electronics Now magazine. The circuit is for low impedance headphones powered by two batteries.
This circuit was found in the December 1992 issue of Radio Electronics magazine. The current is a...
This trigger uses two switching transistors that can still be found with some ease. The circuit is from...
This filter is inserted between the interfering device and the interfering device. The coils are...