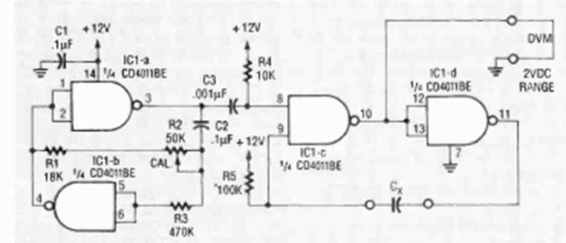
Found in a 1993 Electronics Experimenter Handbook, this circuit uses a multimeter to measure capacitance. The circuit is powered by 12 V.
This circuit is designed to analyze the distortion of an audio signal. We found it in an article in...
The frequency of this unijunction oscillator is determined by the crystal whose maximum frequency is...
January 2017 - Texas Instruments' new TLVx172 operational amplifiers with Rail-to-Rail outputs can now be...