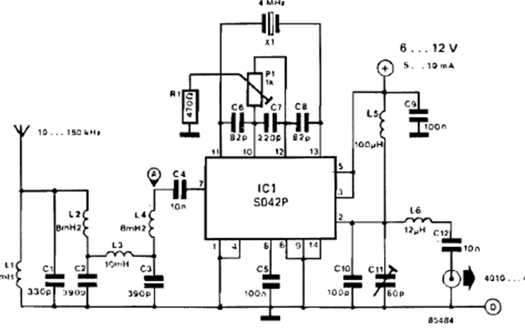
With this circuit, signals in the range of 10 kHz to 150 kHz can be received at close to 4 MHz from a shortwave receiver. The circuit is from a 303 Circuits from the 90s.
The circuit shown here uses a 4047 to produce three signals whose frequencies are determined by C...
We found this circuit in an old English publication. The resistor not indicated can be 2k2 and the...
This circuit was found in documentation from the 1980s. The integrated circuit used is uncommon today...