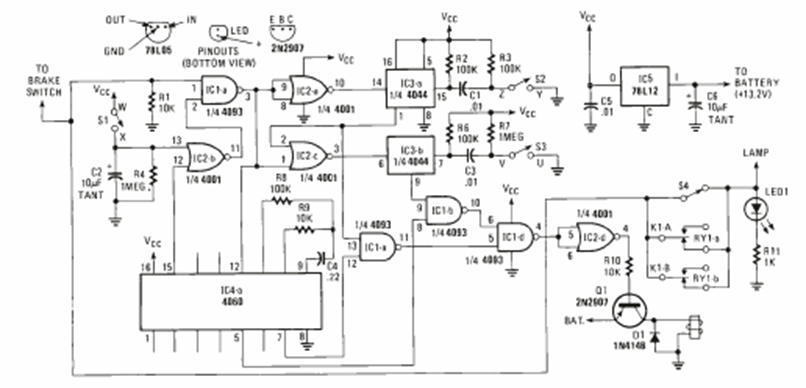
This sophisticated circuit for the 90s car was found in the 1993 edition of Radio Electronics Special Projects. It uses components that are still common today.
The circuit shown here uses a 4047 to produce three signals whose frequencies are determined by C...
We found this circuit in an old English publication. The resistor not indicated can be 2k2 and the...
This circuit was found in documentation from the 1980s. The integrated circuit used is uncommon today...