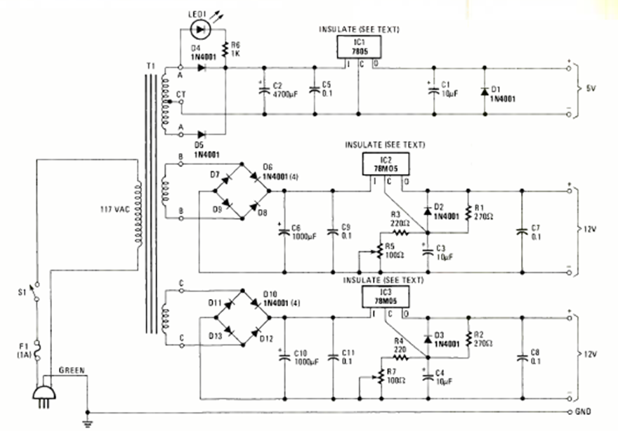
This benchtop power supply has 3 voltage outputs that can be used simultaneously. It can be found in the 1983 Special Projects section of the Electronics Experimenter's Handbook. Integrated circuits must be equipped with heat sinks.
This benchtop power supply has 3 voltage outputs that can be used simultaneously. It can be found in the 1983 Special Projects section of the Electronics Experimenter's Handbook. Integrated circuits must be equipped with heat sinks.