This circuit was suggested by Linear Technology in documentation from the 90s. The circuit applies to modern operators with modern transistors.
This circuit generates very high voltages using an old TV flyback. The transformer has a secondary of...
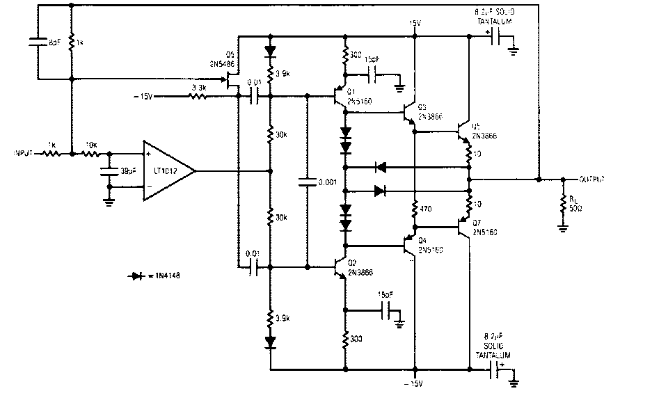
This fraction watt amplifier uses transistors that are still quite common in our market. The power...
This circuit was obtained in documentation on medical applications from 1966. The circuit is used in...