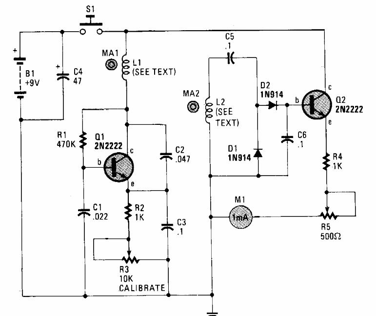
We found this circuit in a Hands On Electronics from the 90s. However, the circuit can still be assembled today because the components used are still common. The coil can be the primary winding of a 110 V transformer without a core.
We found this circuit in a Hands On Electronics from the 90s. However, the circuit can still be assembled today because the components used are still common. The coil can be the primary winding of a 110 V transformer without a core.