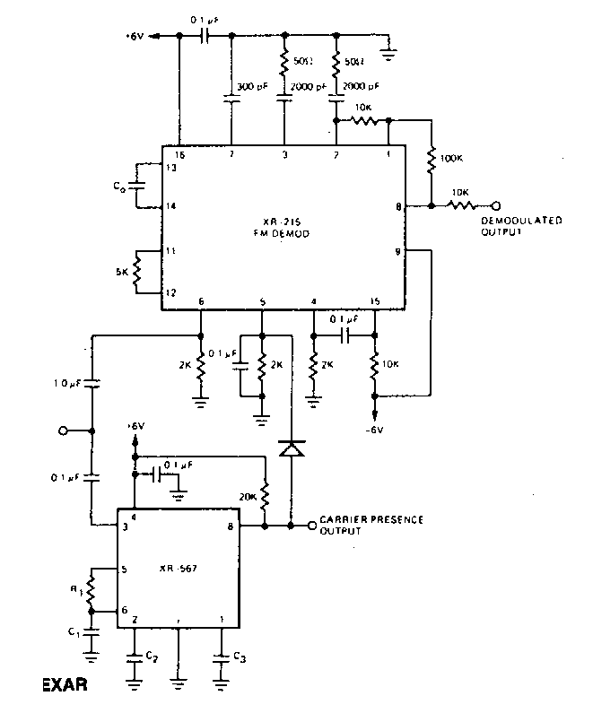
This 80's Exar circuit has a carrier detector for frequencies up to 500 kHz. The circuit uses a company 567 which is still a common component.
This basic 100 kHz oscillator is suitable for use in calibration. We found it in documentation from the...
Found in a 1968 EEE, this circuit accepts frequencies from 1 to 1000 Hz and control voltages from 0.1 to...
National Semiconductor suggests the circuit shown in the figure for amplifying signals from two...