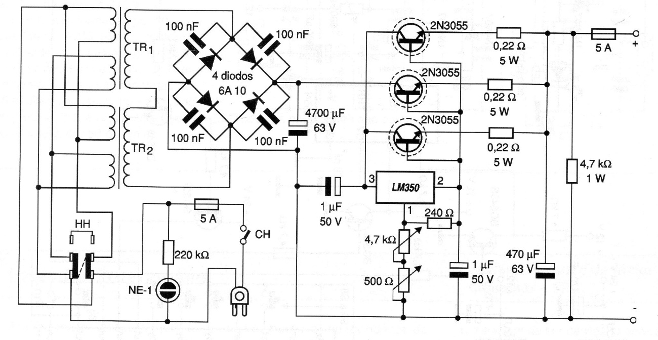
This excellent high current source must have the power transistors mounted on heatsinks. The source has a fine adjustment of the output voltage. The transformer has windings from 28 to 32 V with 4 A and the original design of 2008 is indicated for the supply of halogen lamps.




