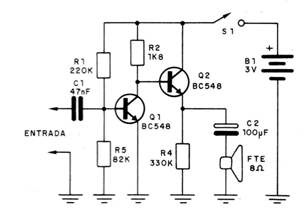
This simple two-transistor signal tracker was found in a 1985 documentation, but its circuit can be easily assembled today. The circuit uses two small batteries in the power supply to follow audio signals.

This simple two-transistor signal tracker was found in a 1985 documentation, but its circuit can be easily assembled today. The circuit uses two small batteries in the power supply to follow audio signals.
