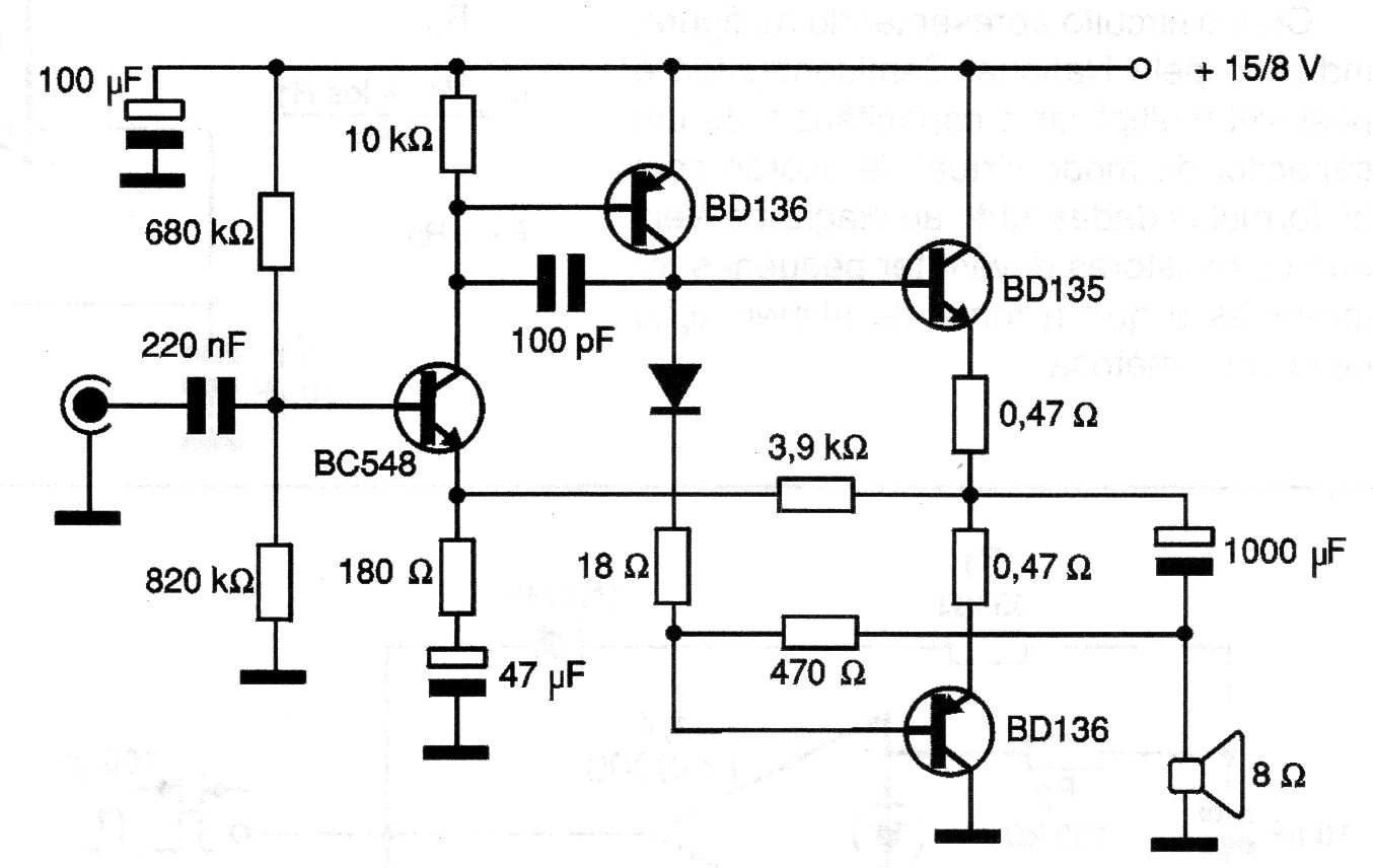
This is an old circuit, but totally viable and with excellent sound quality. BD transistors must be provided with heat sinks and the source must provide at least 2 A. The input sensitivity is 300 mV. The diode, which may be 1N4148, must be mounted in contact with the heatsink of one of the transistors.




