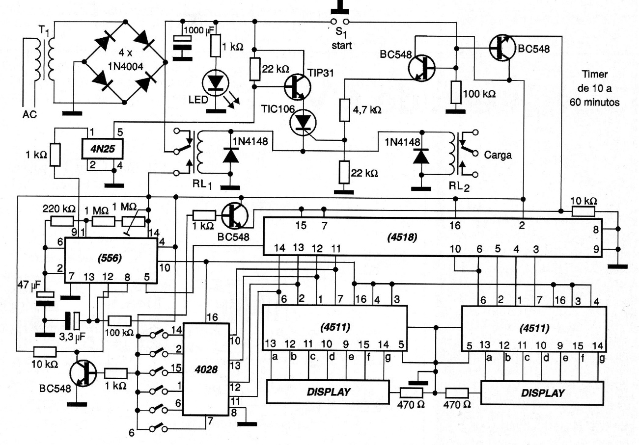
This sophisticated digital timer was found in a 2002 documentation. Since CMOS integrated circuits are used, assembly is still possible today, without problems. The circuit uses a 12 to 15 V transformer with 500 mA in the supply and the relays are 12 V. The most critical adjustment is the time made in the 1 M trimpot.




